跳到主要內容區
語言治療系
Menu
回首頁
招生特色
系所簡介
教學目標
空間設備
師資陣容
學制與課程
課程計畫表
證照考試領域與本系課程對應表
實習與證照
實習合作單位
實習相關表單下載
語言治療師考試規則
國考參考用書
法規辦法
各委員會組職辦法
學生相關辦法
表單下載
學生專區
相關連結
網站導覽
華醫首頁
搜尋
本功能需使用支援JavaScript之瀏覽器才能正常操作
首頁
榮譽榜
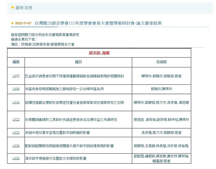
賀!!!111年度台灣聽力語言學會學術論-入選論文7篇
字體大小調整
小
中
大
本功能需使用支援JavaScript之瀏覽器才能正常操作
中華醫大 語治系
狂賀🎉🎉
本系師生參加111年度台灣聽力語言學會學術論文發表,
此次入選28篇論文中本系佔7篇,再展現本系學生學術研究能力。
1
1
瀏覽數:
友善列印
分享
Close (Esc)
Share
Toggle fullscreen
Zoom in/out
Previous (arrow left)
Next (arrow right)